美国大选最终辩论后,总统人选进入倒计时状态,众多投资者担心大选会影响自己的投资表现。
实际上根据数据,大选年中的标普500和房价指数年度表现和非大选年份表现差异不大。以标普500指数为例,大选年中的平均年化收益率为9%,非大选年平均年化收益率为8.54%。表明大选所包含政治因素并非是股市和楼市的年度影响因子。以2016年总统大选为例,很多投资者曾预测特朗普上台会导致美股暴跌。但事实上,特朗普上台后道琼斯指数反而出现了短期快速上涨。
2020大选将会如何?中信证券给出了自己的分析。
一、回顾 2000 年及 2016 年选举,民调领先是否代表一切?

资料来源:中信证券
目前美国拜登在全国民调领先约 10%,但最终会否事与愿违,出现黑天鹅呢?
全民选票决定不了结果,大选由各州选举人决定
美国的大选制度,不是以全民选票为单位,而是以各州选举人票为单位。因此选举结果或会与选前全国民调出现落差。尽管拜登在全国民调领先约 10%,且在摇摆州也具备相对优势,但不能忘记 2000 年及2016 年选举的教训。

资料来源:中信证券
在这两届的选举中,同属民主党的戈尔及希拉里均在民调中领先竞争对手,并在全民投票中胜出,但鉴于大选按照选举人票为单位并且获胜州赢者全拿,所以最终两人均在选举人票上遗憾落败。虽然这种情况在美国选举史上较为罕见,在 2000 年之前一次已经是 1888 年,但投资者需保持警惕,不宜过早假定拜登获胜。

来源:中信证券
在选举的“第 11 个小时”往往会出现“惊奇”,比如说 2016 年希拉里的邮件门事件对她的选情支持率造成严重打击。而近期拜登儿子与乌克兰的丑闻发酵或也类似。
二、选举结果会对市场造成哪些影响?
市场最想要的——拜登当选,民主党继续掌管众议院,而参议院也继续在共和党手里

来源:中信证券
若大选能顺利出结果,中信证券认为场景 A出现的概率稍高,而对股市来说也是最理想的。一般来说,在国会两院分化的时期,股市表现相对较好,主要鉴于国会里的力量比较平均,没有一党独大的情况。中信证券统计过去 70 年的数据发现股市一般会有超 5%的较高回报。对于这次选举来说,具体就是拜登加税政策或会卡在参议院较难落地,而这也是市场希望的。
在经济刺激政策方面,虽然民主党主张较大规模的整体刺激方案,但也要等到 1 月 20日拜登就任后才能执行。另外,换了总统也能解除特朗普每天Twitter的不确定性,以及对华政策胡乱出牌的压力。民主党的风格是以对内民生政策为主,所以拜登上场的首要任务就是控制疫情,以及致力于经济复苏,而中国应该暂时不在他的清单的顶部。
短空长多——拜登当选,而民主党同时拿下参众两院
市场上约 60%的投资者比较倾向于场景 B 的出现。中信证券认为对美股来说属短空长多的情况。而若拜登上台,且两院都被民主党纳入囊中,民主党的政策或大概率落地,包括提高企业和个人税率以提供基建支出,对金融监管及科技巨头的反垄断调查等,短期或拖累美股表现。但民主党对疫情较为积极的态度,主张较大规模的基建和财政补助,以及对中小企业的支持等,长期更利好美国稳定发展,美股远期或将受益。

来源:中信证券
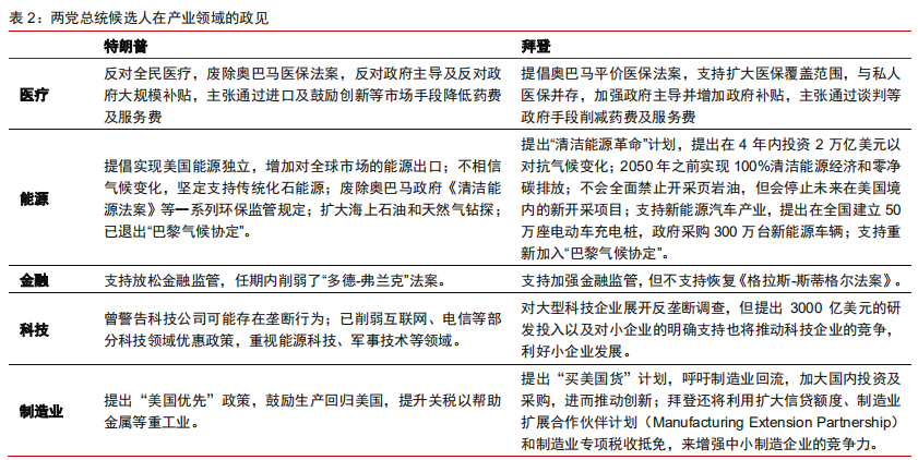
从产业角度看,拜登欲推行平价医保,支持“绿色新政”,支持金融监管和调查科技企业垄断行为等,或会对医疗、金融、科技和传统能源板块造成一定压力,但新能源及基建相关的工业和材料行业或将迎来发展契机。科技巨头基于疫情后新常态的强劲基本面也有望在全球监管趋严的大背景下继续保持较快发展。
维持原状——特朗普当选,参众两院分化
中信证券认为特朗普若连任,而参众两院保持分化,美股或会出现小幅上涨。虽然共和党主张的财政刺激方案较为保守,但最快可在选举后立刻执行。而其减税、支持传统能源、维持军备和放松金融监管等政见有望得到延续,利好能源、国防军工、金融及科技等相关板块。
三、黑天鹅:特朗普拒不承认选举结果
特朗普作为美国历史上行为最难以预测的总统之一,此前曾公开表示将不承认失败的选举结果。
2000年大选争议曾影响股市
另外,2000 年的美国总统选举。此乃美国历史上最具争议性和耗时最长的选举之一。当时两位主要的参选人为时任德克萨斯州州长的共和党候选人小布什,以及时任美国副总统的民主党候选人戈尔。当时小布什及戈尔因在佛罗里达州(时任州长为小布什的胞弟)点算选票的争议自 11 月 7 日选举结束至 12 月 12 日共计 36 天才最终定案。其间美股波动较大,标普在首日下跌了 1.6%,随后又进一步下跌,区间最大跌幅超10%,反观黄金、美债及波动率等避险产品则纷纷上扬。
急于提名大法官或埋下伏笔
特朗普目前希望匆匆提名保守派最高法院大法官的举动或为此次选举潜在的争议埋下伏笔。以史为鉴,美国最高法院大法官的任命或会对选举产生影响。美国自由派最高法院大法官金斯伯格于 9 月 19 日去世,她的离去或导致最高法院保守比自由 5:4 的平衡被打破。特朗普已于 9 月 16 日提名保守派人士艾米·巴雷特出任最高法院大法官一职。若巴雷特获得确认,美国最高法院的 9 位大法官保守派对自由派的优势将扩大为 6比 3(参议院最快于 10月 26 日对巴雷特的任命进行最终投票,考虑到目前参议院由共和党控制,其通过概率较大)。若大选最终结果出现类似于 2000 年争议,最高法院的裁决或起到关键性作用。
风险及免责提示:以上内容仅代表作者的个人立场和观点,不代表华盛的任何立场,华盛亦无法证实上述内容的真实性、准确性和原创性。投资者在做出任何投资决定前,应结合自身情况,考虑投资产品的风险。必要时,请咨询专业投资顾问的意见。华盛不提供任何投资建议,对此亦不做任何承诺和保证。