6月17日,雍禾医疗集团有限公司向港交所递交了IPO招股书,联合保荐人为明星机构中金公司和摩根士丹利。

来源:招股书
时代天使(06699.HK)上市首日大涨132%的表现,给本就火爆的医美概念又添了一把干柴。同时,与“脱发治疗、假发”相关的概念股也早已经开始了强劲的上涨趋势:如港股的三生制药(01530.HK)近一个月内上涨超过50%,旗下蔓迪品牌是治疗脱发的龙头药物;而A股方面,假发龙头金发拉比(002762.SZ)6个月上涨超160%,概念股奥园美谷更是翻了2倍多。其他如朗姿股份、仁和药业等相关题材股,均出现大幅上涨。

相关概念股表现 来源:华盛通
相比于用药物进行治疗,手术植发的方式更为快捷和有效;而相比于佩戴假发,植发则更加稳固和美观。那么植发的赛道究竟如何,雍和医疗拟上市又有哪些看点,它有潜力成为下一个大肉签吗?
千亿市场潜力,渗透空间极大
根据国家卫健委的调查显示,到2020年我国患有脱发问题的人口超过了2.5亿人,其中男性患者高达1.63亿,女性患者也超过了8800多万人。也就是说,平均6个中国人中,就有一个受到脱发问题的困扰。但是在中国进行植发手术的人仅约为51.6万人,渗透率为可怜的0.21%,市场需求远未得到满足。
据弗若斯特沙利文的调查数据,随着越来越多人对植发手术有更好的了解,植发市场未来增长潜力巨大。2020年中国植发医疗服务规模为134亿元人民币,预计到2025年将增至378亿元,复合年增长率为23%。到2030年,市场规模则有望进一步增长至756亿元,未来将冲击千亿市场规模。

来源:招股书
除了植发服务外,雍禾还提供头发的医疗养固服务。该服务可以通过非手术的方式,解决各种头皮和毛发问题,以达到养发、固发的效果。至2020年,养固服务市场规模也达到了50亿元,2016年至2020年的复合年增长率同样高达25.4%。预期到2025年,市场规模将达到185亿元,2030年达到625亿元,复合年增长率甚至还高于植发。

来源:招股书
植发、养固双料冠军,市场地位处于领先
在中国植发市场,提供服务的医疗机构非常广泛,包括了公立医院(植发科)、民营医疗机构(连锁机构、单体机构、美容机构植发部门)。但公立医院植发业务很少,导致庞大的需求得不到满足。而占据市场份额近24%的全国性连锁民营植发机构,则更容易得到患者青睐。

2020年市场份额 来源:招股书
根据历史数据显示,全国性的植发医疗机构——雍禾医疗,在2020年植发医疗收入达到14.13亿元,服务患者人次超过5万人,拥有48家医疗机构,注册医生达189人。在这四个方面,雍禾都全面领先竞争对手,约独占11%的市场份额。

2020年植发收入对比 来源:招股书
而在医疗养固市场,雍禾2020年的收入也达到2.13亿元,同样在所有医疗机构中排名第一,约独占了5%的市场份额。
因此,依据上述各方面数据来看,雍禾医疗集团是目前中国最大的毛发医疗机构,市场龙头地位较为明显。
营收连年增长,营销开支加大
从财务数据的角度来看,雍禾也表现得非常稳健。2020年,公司实现约16.4亿元的营业收入,同比增长33.8%。毛利高达12.2亿,毛利率超过74%。净利润方面,扣除营销开支、行政费用和研发费用之后,去年公司仍录得1.63亿元的纯利,同比增长超过350%。而值得注意的是,公司连续3年均实现了盈利,且收入的年复合增长率高达32.4%,势头极猛。而最近大热的时代天使,在2020年营收也仅有8.17亿元,净利润1.51亿元,还逊色于雍禾。


来源:招股书
按业务划分来看,植发医疗服务仍是雍禾的主要业务,去年收入14亿元,占比高达86.2%。但同比2019年下降了11.6%,因其医疗养固服务收入取得了明显的提升。

来源:招股书
费用方面,营销和推广开支占据了主要部分,其次则是员工成本。2020年,光用于营销和推广的费用即高达5.07亿元,这也意味着竞争对手越来越多。总费用方面也由2018年的4.6亿元上升至2020年的7.8亿元,说明公司仍处在进一步抢占市场、扩大品牌影响力的阶段。
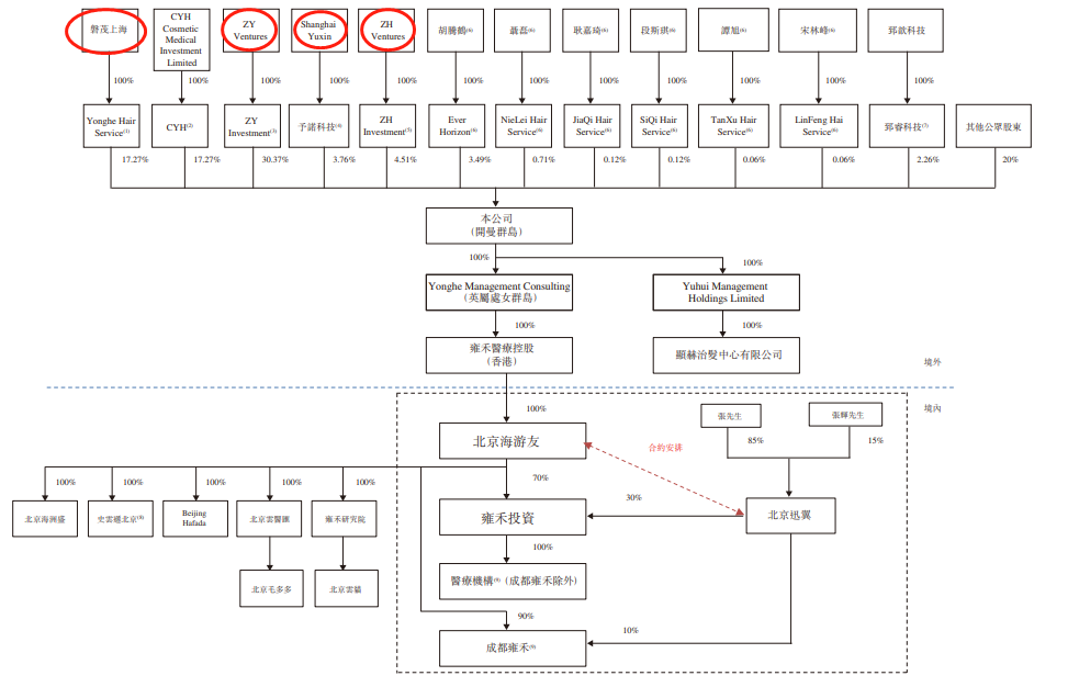
中信为最大外部股东,创始人持股最多
股权结构方面,据招股书显示,公司目前由创始人兼董事长张玉先生合计持有34.13%的股权,而其胞弟张辉为公司采购总监,持有4.51%的股权。最大的外部股东则为中信产业基金,其通过磐茂上海持有公司17.27%的股权,而中信证券则持有中信产业基金35%的股份。

来源:招股书
小结:
目前招股书还未透露募集资金的具体规模、用途比例等,但招股书透露公司旨在进一步扩充规模和升级品牌,并加大研发和产品的进一步创新。包括:升级综合型毛发医院、新开设约50家医疗机构、研发手术器械与医疗养固产品、扩充研发团队等。若成功上市,有望进一步扩大公司品牌影响力。
目前公司仅刚刚递表,股票定价、公司估值等信息还不得而知。但从目前医美行业的景气程度以及公司自身素质来看的话,确实值得市场期待。但需要注意的是,虽然前景广阔,但植发固发市场目前并不十分规范,而且参与的玩家众多。靠大量烧钱打广告的公司,能否继续维持市场领先地位仍有待观察。
小伙伴们,如果雍禾医疗成功上市,你会考虑打新吗?
风险及免责提示:以上内容仅代表作者的个人立场和观点,不代表华盛的任何立场,华盛亦无法证实上述内容的真实性、准确性和原创性。投资者在做出任何投资决定前,应结合自身情况,考虑投资产品的风险。必要时,请咨询专业投资顾问的意见。华盛不提供任何投资建议,对此亦不做任何承诺和保证。
