华盛资讯3月30日讯,百融云-W(06608)、盈汇企业控股(02195)、美佳音控股(06939)早间发布配售结果公告,预期将于2021年3月31日上市,今日16:15-18:30进行暗盘交易。
详细配发结果如下
百融云-W(06608)公开发售获认购150.67倍 一手中签率10%
- 发售价定为31.80港元
百融云-W(06608)发布公告,发售价已厘定为每股发售股份31.80港元,公司估计自全球发售收取所得款项净额约37.59亿港元。将以每手500股为单位进行买卖。
- 公开发售获认购150.67倍 一手中签率10%
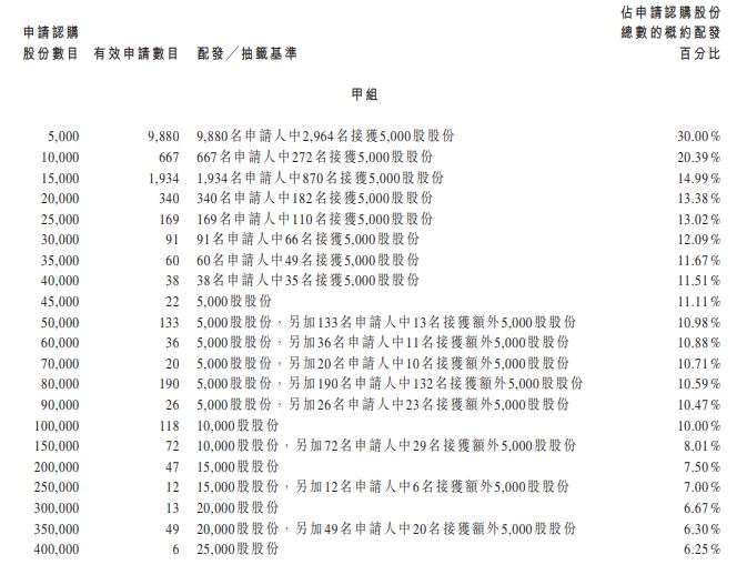
根据香港发售初步提呈发售的香港发售股份获大幅超额认购。公司合共接获21.611万份有效申请,认购合共18.66亿股香港发售股份,相当于香港发售初步可供认购香港发售股份总数1238.3万股的约150.67倍。
公开发售一手中签率10%,申购30手稳获一手,乙头获配12或13手。


由于香港发售的超额认购为香港发售初步可供认购的发售股份数目的100倍或以上,故已采用招股章程重新分配程序,将4952.9万股发售股份从国际发售重新分配至香港发售。
香港发售的发售股份最终数目已增至6191.2万股发售股份,占全球发售初步可供认购的发售股份总数约50%(未行使超额配股权),并已分配予香港发售的52363名成功申请人。
- 国际配售获认购36.3倍
国际发售初步提呈发售的发售股份获大幅超额认购,相当于国际发售初步可供认购发售股份总数约36.3倍。国际发售的发售股份最终数目为6191.05万股B类股份,相当于全球发售初步可供认购发售股份总数约50.0%。
- 基石投资者认购情况
基石投资者认购合共5367.25万股发售股份,其中Cederberg认购2927.6万股,中国结构调整基金认购1415万股,Franchise Fund LP认购1024.65万股。

盈汇企业控股(02195)公开发售获认购21.65倍 一手中签率30%
盈汇企业控股(02195)公布,最终发售价已厘定为每股发售股份0.56港元,公司将收到的股份发售所得款项净额估计约为9100万港元。每手5000股。
根据公开发售初步提呈发售的公开发售股份已获适度超额认购。已接获合共14005份有效申请,合共认购约5.41亿股公开发售股份,相当于公开发售项下初步可供认购的2500万股公开发售股份总数的约21.65倍。故公开发售项下可供认购的发售股份总数增至7500万股发售股份,相当于股份发售项下初步可供认购的发售股份总数的30%。
公开发售一手中签率30%,申购9手稳获一手,乙头获配576手。


配售项下初步提呈发售的配售股份已获稍微超额认购,相当于配售项下初步可供认购的2.25亿股配售股份总数约1.08倍,故配售股份最终数目为1.75亿股配售股份,占股份发售项下初步可供认购的发售股份总数的70%。
美佳音控股(06939):公开发售超购21.43倍 一手中签率40%
美佳音控股(06939)发售价已经厘定为每股发售股份1.26港元,公司发行1.25亿股股份,净筹约1.014亿港元。其中香港公开发售占30%,国际发售占70%,超额配股权尚未获行使。每手2000股。
其中,香港发售股份获超额认购21.43倍,2500万股发售股份已由国际发售重新分配至香港公开发售,因此香港公开发售的发售股份总数已增至3750万股发售股份,相当于全球发售下初步可供认购的发售股份总数的30%(超额配股权获行使前)。
公开发售一手中签率40%,申购30手稳获一手,乙头获配500手。


国际发售股份获超额认购,国际发售的超额认购相当于国际发售下初步可供认购的发售股份总数的1.71倍。国际发售下合共有201名承配人。根据国际发售分配予承配人的发售股份最终数目为8750万股发售股份,相当于全球发售下初步可供认购的发售股份总数的70%(假设超额配股权不获行使)。
公告称,全球发售所得净额约51.4%将用作加强产品开发能力及产品多样化;约16.8%将用作收购中国内地或中国台湾集成电路设计公司以加快发展硬件设计能力;约16.8%将用作透过向前纵向扩展扩大于兼容打印机耗材行业的版图,即收购中国若干下游兼容打印机耗材制造商的股权;约2.5%将用作加强于销售及营销方面的力度以配合产品组合扩展;2.5%将用作加强后勤办公室的职能以支持公司的业务增长;及约10.0%将用作一般营运资金。